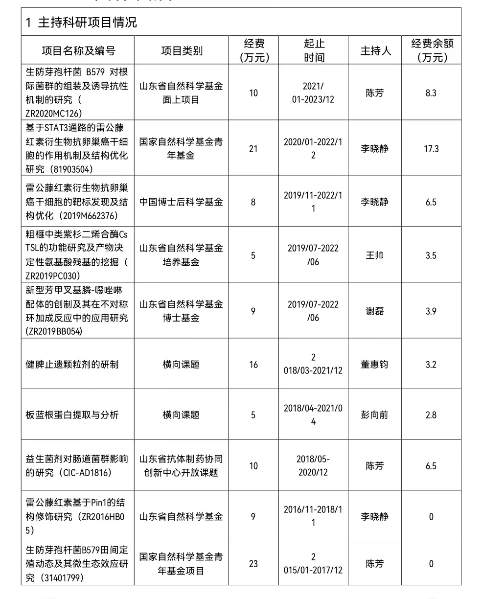
团队聚焦人体慢性炎症、免疫失调、代谢(内分泌)紊乱3个人体失衡和熵增机制,围绕来源于益生菌、稀有放线菌、食药用真菌和补益类中草药的天然活性物质,开展基于合成生物学和化员工物学的基础研究,包括分离纯化鉴定解析与结构修饰、代谢途径改造和定向进化、异源表达和基因编辑、靶标分析和治病机理研究。在此基础上,强化应用研究,形成健康和医药相关产品应用开发的核心技术和体系。
一、团队建设

团队现有8人,教授2人,副教授2人,讲师4人。重点聚焦团队成员个人发展,量身打造3-5年个人发展规划,达成梯度发展共识,以个体发展促进团队发展,形成责任、敬业、共享、包容和坚持的团队信念。以任务和项目为引领,制定成果产出共商共享和优先分配机制,并达成共识。
二、团队运行机制建设
以关切团队成员个人利益,平衡个人与团队利益,实行民主与集中相结合为基本原则,制定《科研经费管理和使用细则》、《实验室安全和日常管理细则》、《公司产品管理细则》、《团队本科生导师制实施细则》、《科研成果和奖励共商共享实施细则》、《团队团建实施细则》和《团队纳新和退出实施细则》。
三、学术特色培育
围绕医养健康领域,聚焦慢性炎症、免疫失调、代谢(内分泌)紊乱,开展基于特种微生物(肠道益生菌、药用微生物和珍稀食药用真菌)和补益类中草药,及其天然活性成分的合成生物学和化员工物学交叉创新研究,基础研究和应用研究并举,筛选、改造和开发医药健康产品。
目标成果期刊主要涵盖4个ESI学科,分别是药理学和毒理学、生物与生化、分子生物与遗传学和免疫学。

研究领域一:基于慢性炎症和免疫调节关联的天然活性干预成分(组合物)的发现、改造和作用机制研究(由外到内)
基于团队现有研究基础和相关领域研究进展,从特种微生物和补益类中药中候选新颖的小分子物质或组合物,开展针对慢性炎症和免疫调节具有干预作用的机制发现研究,寻找和发现新的作用靶点和通路。
研究领域二:针对人体糖脂代谢稳态关键靶标和途径的天然活性物质(组合物)的筛选、改造和应用研究(由内到外)
针对人体糖脂代谢稳态失衡的关键靶标AMPK、FXR、RalGAPα1和相关代谢通路,建立高通量筛选模型和体系,从特种微生物和补益类中药中筛选具有干预作用的天然活性小分子物质或组合物,进行合成生物学或化学改造,提高干预效果,并进一步进行应用研究和开发,研制医药或健康产品
四、代表性成果


