制药工程本科专业人才培养方案
Undergraduate Program for Specialty in Pharmaceutical Engineering
(专业代码:081302)
一、培养目标与毕业要求
(一)培养目标
本专业立足鲁西,服务山东,面向制药及相关行业和领域,培养国家制药工业及其相关领域建设发展需要的德智体美劳全面发展的社会主义事业合格建设者和可靠接班人;所培养的员工能够系统掌握并熟练运用制药工程专业的基础理论、工程技术知识和专业技能;具有良好的职业道德、社会责任感、团队精神、创新意识和创业精神;具备分析和解决制药领域复杂工程问题的能力和素养,能够在药物研发、生产等领域从事科学研究、技术开发、工艺与工程设计、产品与质量管理及技术服务等方面工作的一流高水平应用型人才。
毕业生毕业5年左右在社会和专业领域应达到的具体目标:
目标1.具备健全的人格、正确的世界观、人生观和价值观;具有良好的思想道德品质、团结协作精神和高度的社会责任感;具有健康的体魄和良好的心理素质。
目标2.具备一定的人文社会科学素养和基本职业道德,能够遵守制药行业规范,具有良好的语言和文字表达、人际交往、团队协作和组织管理能力,具有一定的国际视野和跨文化交流与合作能力,对制药及其相关领域的国际状况有基本全面的了解。
目标3.系统掌握制药工程及相关学科的基础知识、基本理论和基本技能,以及制药工程领域科学研究、技术开发、工程设计的研究方法和技术手段;能够综合运用所学知识、原理和方法进行工程技术改造与创新、工艺工程设计与分析等复杂工程问题的解决;具有质量、安全、环保、健康及可持续发展意识,获得行业认可,具备就业竞争力。
目标4.具有较强的创新精神、创业意识和创新创业能力,并具有一定的经营管理能力。
目标5.具有自主学习和终身学习的意识,能够通过继续教育或其它终身学习途径拓展知识和能力,不断提升专业水平;具有适应行业发展的能力。
(二)毕业要求
员工应掌握药物研发、制造技术与工程设计的基本理论、基础知识;掌握药物生产装置、工艺流程与设备设计方法;熟悉国家关于药物生产、设计、研究与开发、环境保护等方面的方针政策和法规;了解制药工程学科前沿,了解新工艺新技术与新设备的发展动态;具有对药品新资源、新产品、新工艺进行研究、开发和设计的初步能力;具有开拓精神、创新意识和独立获取新知识的能力;能应用英语和计算机信息技术检索中外文文献、获取相关信息;具有一定人文社会科学知识和素养。具体包括12项毕业要求,共分30个指标点。本专业毕业要求描述如下:
1. 工程知识:能够将数学、自然科学、工程基础和专业知识用于解决制药领域复杂工程问题
指标点1-1:具备扎实的数学和工程学知识,可用于制药工程问题的表述,能够针对具体的对象建立数学模型并进行求解;
指标点1-2:具备扎实的自然科学知识,可用于推演、分析制药工程相关问题;
指标点1-3:能够将数学、自然科学、工程基础和专业知识用于制药工程复杂工程问题解决方案的比较与综合。
2. 问题分析:能够应用数学、自然科学和工程科学的基本原理识别、表达、并通过文献研究分析制药工程复杂工程问题,以获得有效结论
指标点2-1:能够识别和判断制药工程问题的关键环节和参数,并能正确表达制药复杂工程问题;
指标点2-2:理解制药工程问题存在多种解决方案,能够通过文献研究,进行分析和比较,寻求可能的解决方案;
指标点2-3:能够运用制药工程基本原理,分析制药复杂工程问题的影响因素,论证解决方案的合理性。
3. 设计/开发解决方案:能够开展与制药相关的制造技术和工艺开发,针对复杂工程问题提出设计解决方案,并能够在设计环节中体现创新意识,考虑社会、健康、安全、法律、文化以及环境等因素
指标点3-1:能够掌握制药工程设计和产品开发全周期、全流程的基本设计/开发方法和技术,了解影响设计目标和技术方案的各种因素;
指标点3-2:能够对制药复杂工程问题设计解决方案,并对方案进行综合与评价,尝试进行改进和优化,体现解决方案的创新性;
指标点3-3:能够在制药单元、工艺流程和药物开发与设计中综合考虑社会、健康、安全、法律、文化以及环境等因素。
4. 研究:能够综合运用自然科学和制药工程学等的基本原理和方法,对工艺流程设计和质量控制等制药复杂工程问题进行研究,包括设计实验、分析与解释数据、并通过信息综合得到合理有效的结论
指标点4-1:能够综合运用自然科学和制药工程学等的基本原理和方法,对工艺流程设计和质量控制等制药复杂工程问题进行分析,选取研究路线,确定实验方案;
指标点4-2:能够根据实验方案,构建实验系统,安全进行实验,正确采集数据;
指标点4-3:能够对实验结果进行分析和解释,并通过信息综合得到合理有效的结论。
5. 使用现代工具:能够针对制药复杂工程问题,开发、选择与使用恰当的技术、资源、现代工程工具和信息技术工具,进行预测与模拟,并能够理解其局限性
指标点5-1:了解制药工程专业常用的现代仪器、工具和软件的原理和方法,并理解其优势和局限性;
指标点5-2:能够根据不同的现代工具的优势和局限性,合理选择和使用合适的工具和方法进行制药复杂工程问题的分析、计算和设计;
指标点5-3:能够针对制药领域复杂工程问题,选择与使用现代仪器、流程模拟软件等工具实现模拟、预测等,并理解其优越性和局限性。
6. 工程与社会:能够基于制药工程相关背景知识,合理分析、评价制药工程实践中的工艺、产品、技术开发和应用等复杂工程问题的解决方案对社会、健康、安全、法律以及文化的影响,并理解应承担的责任
指标点6-1:能够了解制药工程相关领域的技术标准体系、知识产权、产业政策及法律法规,理解不同文化背景对制药工程实践活动的影响;
指标点6-2:能分析和评价制药工程相关领域工程实践活动对社会、健康、安全、法律、文化的影响,并理解其应承担的责任。
7. 环境和可持续发展:具有环境保护和可持续发展意识,能够理解和评价制药工程实践活动对环境、社会可持续发展的影响
指标点7-1:理解环境保护、可持续发展的内涵和意义,具有环境保护和可持续发展意识;
指标点7-2:能够站在环境保护和可持续发展的角度思考制药工程实践的可持续性,评价制药产品周期中可能对人类和环境造成的损害和隐患。
8. 职业规范:具有正确的价值观和良好的人文素养及社会责任感,在制药工程领域的职业实践中理解并遵守职业道德和规范,履行责任
指标点8-1:具有良好的人文素养、思辨能力和科学精神;理解社会主义核心价值观、具有推动民族复兴和社会进步的责任感;
指标点8-2:树立良好的制药工程职业道德和规范,能在制药生产实践活动中遵守,并理解制药工程师在公众安全、健康、福祉及环保中的责任并自觉履行。
9. 个人和团队:具有多学科背景下良好的团队能力,能组织、协作完成团队工作,承担个体、团队成员以及负责人的角色
指标点9-1:理解个人与团队的关系,能够与其他学科背景的团队成员开展有效沟通,合作共事;
指标点9-2:能够胜任团队成员或团队负责人的角色与责任,独立或合作开展工作,或能够组织、协调和指挥团队开展工作;
指标点9-3:达到国家规定的老员工体质健康标准,具有健康的体魄、良好的心理素质以及健康向上的审美观。
10. 沟通:能够就制药工程复杂工程问题与业界同行及社会公众通过图表、文稿等书面报告和陈述发言等形式进行有效沟通和交流;具有一定的外语阅读及表达能力,对制药及相关领域国际发展状况有基本了解,能够在跨文化背景下进行有效沟通和交流
指标点10-1:能够就制药工程复杂工程问题,以口头、文稿、图表等方式,准确、清晰表达自己的观点,并理解与业界同行和社会公众交流的差异性,分别进行有效沟通和交流;
指标点10-2:具有一定的外语口头及书面表达能力,对制药工程及相关领域国际发展趋势、研究热点、文化差异有基本了解,能够在跨文化背景下进行有效沟通和交流。
11. 项目管理:能将工程管理的基本流程、原理与经济决策方法,运用于制药工程及其相关的多学科环境中
指标点11-1:理解制药工程项目流程及成本构成,掌握工程项目管理原理与经济决策方法;
指标点11-2:能够在制药工程及其相关的多学科环境中,应用工程管理原理和经济决策方法评价、选择和优化解决方案。
12. 终身学习:具有自主学习和终身学习的意识,有不断学习和适应制药行业发展的能力
指标点12-1:清晰认识行业和社会发展趋势及未来职业发展面临的挑战,具有自主学习和终身学习意识和思维;
指标点12-2:能够具有自主学习的能力,包括对制药过程中技术问题的理解能力,归纳总结的能力和提出问题的能力等。
表1 员工毕业要求对本专业培养目标的支撑关系
培养目标 毕业要求 | 目标1 | 目标2 | 目标3 | 目标4 | 目标5 |
1. 工程知识 |
| M | H | M |
|
2. 问题分析 |
| M | H |
| L |
3. 设计/开发解决方案 |
| L | H | M |
|
4. 研究 |
| L | H |
| M |
5. 使用现代工具 | L | H | M | M | L |
6. 工程与社会 | L | M | H | H | L |
7. 环境和可持续发展 |
|
| H | L |
|
8. 职业规划 | H | L |
| M | L |
9. 个人和团队 | H | M | L | L | L |
10. 沟通 | M | H | L | L | L |
11. 项目管理 | L |
|
| H | L |
12. 终身学习 | L | L | L | M | H |
注:H:高支撑度,M:中支撑度,L:低支撑度。
二、修业年限、计划总学时、学分及授予学位
本专业标准学制为四年,公司实行学分制下的弹性学制,允许员工3-8年内修满学分。计划总学时2528,总学分170。员工按照培养方案规定课程,修满规定学分,准予毕业。符合学位授予条件,经校学位委员会审核通过,可授予工学学士学位。
三、主干学科与主要课程
主干学科:化学、生物学、药学、工程学。
主要课程:高等数学、线性代数、无机及分析化学、大学物理、有机化学、工程制图与CAD、化工原理、物理化学、制药过程自动化技术、药物合成反应、生物化学、药物化学、药物分析、药理学、药剂学、制药设备与车间设计、制药过程安全与环保、化学制药工艺学、药品生产质量管理工程等。
四、主要实践性教学环节(含主要专业实验)
无机及分析化学实验、大学物理实验、有机化学实验、生物化学实验、微生物学实验、药物分析实验、药剂学实验、药理学实验、药物合成反应实验、化工原理实验、制药设备与车间设计课程设计、化工原理课程设计、毕业实习、毕业论文(设计)等。
五、课程的学时、学分及学期安排(见表2)
表2 课程学时、学分及学期安排表
课程 类别 | 课程 性质 | 课程 模块 | 课程 编号 | 课程名称 | 学分数 | 学分分配 | 总 学 时 | 学时分配 | 周学时 | 开设学期 | 考核方式 | 备注 | ||
理论 | 实践 | 理论 | 实践 (含实验、上机、其他) | |||||||||||
通 识 教 育 课 程 | 通识教育必修课程 | 思想政治理论课程 | 0301112201 | 思想道德与法治 Ideology and Morality and Rule of Law | 3 | 2 | 1 | 48 | 32 | 16 | 3 | 一 | 考试 | 1.共18学分,其中5学分为实践学分; 2. “四史”教育,在4门中选修1门。每学年循环开 设,上学期开设《中共党 史》《新中国史》,下学 期开设《改革开放史》《社 会主义发展史》。 |
0301122202 | 中国近现代史纲要 Compendium of Modern Chinese History | 3 | 2 | 1 | 48 | 32 | 16 | 3 | 二 | 考试 | ||||
0301132203 | 马克思主义基本原理 The Basic Principles of Marxism | 3 | 2 | 1 | 48 | 32 | 16 | 3 | 三 | 考试 | ||||
0301132204 | 毛泽东思想和中国特色社会主义理论体系概论 Mao Zedong Thought and Introduction to the Theoretical System of Socialism with Chinese Characteristics | 3 | 2 | 1 | 48 | 32 | 16 | 3 | 三 | 考试 | ||||
0301142206 | 习近平新时代中国特色社会主义思想概论 Introduction to Xi Jinping Thought on Socialism with Chinese Characteristics for a New Era | 3 | 2 | 1 | 48 | 32 | 16 | 3 | 四 | 考试 | ||||
0301112205 | 形势与政策(一) Situation and Policies(Ⅰ) | 0.5 | 0.5 |
| 8 | 8 |
| 2 | 一 | 考查 | ||||
0301122205 | 形势与政策(二) Situation and Policies(Ⅱ) | 0.5 | 0.5 |
| 8 | 8 |
| 2 | 二 | 考查 | ||||
0301132205 | 形势与政策(三) Situation and Policies(Ⅲ) | 0.5 | 0.5 |
| 8 | 8 |
| 2 | 三 | 考查 | ||||
0301142205 | 形势与政策(四) Situation and Policies(Ⅳ) | 0.5 | 0.5 |
| 8 | 8 |
| 2 | 四 | 考查 | ||||
| “四史”教育 | 1 | 1 |
| 16 | 16 |
|
|
|
| ||||
通 识 教 育 课 程 | 通识教育必修课程 | 美育课程 |
| 公共艺术课程 (具体课程名称、课程编号,依员工选修的公共艺术课程在教务系统内自动生成。) | 2 | 2 |
| 32 | 32 |
|
| 1-8 |
| 本专业至少选修1门、2学分。自主选修课程包括《音乐鉴赏》《中国美术史》《东昌府本版年画艺术》《山东民歌赏析》《艺术与审美》《带你听懂中国传统音乐》《中国传统音乐作品》《视觉艺术设计》《音乐与社会》等,详细课程名单见每学期选课通知。 |
大学外语 |
| 大学外语(一) College Foreign Language (I) | 4 | 2 | 2 | 64 | 32 | 32 | 4 | 一 | 考试 | 1.共12学分,其中实践教学共4学分; 2.员工自主在《大学英语》《大学俄语》《大学日语》《大学韩国语》《大学西班牙语》中任意一种语言模块课程。具体课程名称、课程号依员工选修定; 3.选修《大学英语》的,对未达到《大学英语教学指南》(2020版)基础目标的员工继续开设《大学英语(四)》,对已达到较高水平的员工,根据各公司、专业发展要求和员工多元需求开设《高级英语》、《专门用途英语》和《跨文化交际》等课程,供员工选课。 4.大学外语教育公司负责开课。 | ||
| 大学外语(二) College Foreign Language (II) | 4 | 2 | 2 | 64 | 32 | 32 | 4 | 二 | 考试 | ||||
| 大学外语(三) College Foreign Language (III) | 2 | 2 |
| 32 | 32 |
| 2 | 三 | 考试 | ||||
| 大学外语(四) College Foreign Language(IV) | 2 | 2 |
| 32 | 32 |
| 2 | 四 | 考试 | ||||
通 识 教 育 课 程 | 通识教育必修课程 | 身心健康 |
| 公共体育(一) Physical Education(Ⅰ) | 1 | 1 |
| 36 | 36 |
| 2 | 一 | 考试 | 1.为员工开设两学年的“公共体育”课程,每一学年员工须在篮球、排球、足球、太极拳、网球、健身田径、软式排球、健美操、武术、乒乓球、拳击、散打、羽毛球、垒球 体育舞蹈、体育游戏等项目中选择一项不同运动项目作为学习内容,满足掌握2项运动健身技能的要求。 2.共4学分,其中2学分为实践教学; 3.体育公司负责开课。 |
| 公共体育(二) Physical Education(Ⅱ) | 1 | 1 |
| 36 | 36 |
| 2 | 二 | 考试 | ||||
| 公共体育(三) Physical Education(Ⅲ) | 1 |
| 1 | 36 |
| 36 | 2 | 三 | 考试 | ||||
| 公共体育(四) Physical Education(Ⅳ) | 1 |
| 1 | 36 |
| 36 | 2 | 四 | 考试 | ||||
3001112201 | 老员工心理健康教育 College mental health education | 2 | 2 |
| 32 | 32 |
| 2 | 一/二 |
| 老员工心理健康教育与咨询中心负责开设 | |||
军事 | 2501112209 | 军事理论与训练 Military Theory and Training | 2 | 1 | 1 | 16 | 16 | 2周 | 2 | 一/二 | 考查 | 1.共2学分,其中军事技能训练1学分为实践教学; 2.“军事理论与国家安全教育”第一学期在东校区公司授课,第二学期在西校区公司授课; 3.“军事技能训练”第一学期第1-2周,不计入总学时; 4.后备军官公司负责开课。 | ||
通 识 教 育 课 程 | 通识教育必修课程 | 职业规划与就业指导 | 3001112202 | 老员工职业生涯与发展规划 Career development planning for university students | 1 | 1 |
| 16 | 16 |
| 1 | 一 |
| 1.分两学期开设,每学期1学分。 2.员工工作处就业指导中心负责开课。 |
3001162202 | 老员工就业指导 Employment guidance for university students | 1 | 1 |
| 16 | 16 |
| 1 | 六 |
| ||||
数智 赋能 | 1701112401 | 人工智能概论 Introduction of Artificial Intelligence | 2 |
|
| 32 | 32 |
|
| 一/二 |
| 由计算机公司牵头开设 | ||
合计 | 44 | 32 | 12 | 768 | 552 | 216 |
|
|
|
| ||||
通识教育选修课程 | 人文科学 | 主要涵盖文学、艺术、历史、哲学等学科领域的通识教育课程 | 1.本专业应选修人文科学、社会科学模块课程,每个模块应选至少 2 学 分。 2.创新创业模块中“创新基础”(3101222201)“创业基础”(3101242202)为限选课程,两门课程各1学分,所有员工均需修读。 | |||||||||||
社会科学 | 主要涵盖政治、经济、管理、法学等学科领域的通识教育课程 | |||||||||||||
自然科学 | 主要涵盖数学、物理、化学、生物、环境、农学等自然科学领域,以及化工、机械、建筑、材料、信息、电子等诸多工程技术领域的通识教育课程 | |||||||||||||
创新创业教育 | 主要涵盖创新思维、创新精神、创业意识和创业能力等领域的通识教育课程 | |||||||||||||
教师教育 | 主要涵盖公司教育、社会教育、家庭教育、教育技术等的通识教育课程 | |||||||||||||
学分合计:50,其中理论学分:38、实践学分:12;学时合计:864,其中理论学时:648、实践学时:216 | ||||||||||||||
课程 类别 | 课程 性质 | 课程 模块 | 课程 编号 | 课程名称 | 学 分 数 | 学分分配 | 总 学 时 | 总学时分配 | 周学时 | 开设学期 | 考核方式 | 备注 | ||||
理论 | 实践 | 理论 | 实践 (含实验、上机、其他等) | |||||||||||||
专 业 教 育 课 程 | 必修 | 学科 基础 课程 | 1002112201 | 高等数学(一级,上) Advanced Mathematics (Level 1, Volume I) | 5 | 5 |
| 80 | 80 |
| 5 | 一 | 考试 |
| ||
1002122201 | 高等数学(一级,下) Advanced Mathematics (Level 1, Volume II) | 5 | 5 |
| 80 | 80 |
| 5 | 二 | 考试 | ||||||
1002132201 | 线性代数 Linear Algebra | 2 | 2 |
| 32 | 32 |
| 4 | 三 | 考试 | ||||||
1002132202 | 概率论与数理统计 Probability Theory and Statistics | 2 | 2 |
| 32 | 32 |
| 4 | 三 | 考试 | ||||||
2412112201 | 无机及分析化学 Inorganic and Analytical Chemistry | 3 | 3 |
| 48 | 48 |
| 3 | 一 | 考试 | ||||||
2412122202 | 有机化学 Organic Chemistry | 4 | 4 |
| 64 | 64 |
| 4 | 二 | 考试 | ||||||
1102122203 | 大学物理Ⅱ College Physics Ⅱ | 4 | 4 |
| 64 | 64 |
| 4 | 二 | 考试 | ||||||
2412152403 | 工程制图与CAD Engineering Drawing and CAD | 2 | 2 |
| 32 | 16 | 16 | 3 | 六 | 考试 | ||||||
2412132404 | 物理化学 Physical Chemistry | 3 | 3 |
| 48 | 48 |
| 3 | 四 | 考试 | ||||||
2412132405 | 生物化学 Biological Chemistry and Molecular Biology | 4 | 4 |
| 64 | 64 |
| 4 | 三 | 考试 | ||||||
2412142406 | 制药过程自动化技术 Pharmaceutical Process Automation Technology | 2 | 2 |
| 32 | 32 |
| 2 | 三 | 考试 | ||||||
2412132407 | 实验室安全教育 Safety Education of Laboratory | 1 | 1 |
| 16 | 16 |
| 2 | 一 | 考试 | ||||||
小计 | 37 | 36 | 1 | 592 | 576 | 16 |
|
| ||||||||
专业 核心 课程 | 2412242201 | 化工原理 Principles of Chemical Engineering | 3 | 3 |
| 48 | 48 |
| 3 | 四 | 考试 |
| ||||
2412252202 | 药物化学 Pharmaceutical Chemistry | 3 | 3 |
| 48 | 48 |
| 3 | 五 | 考试 | ||||||
2412252203 | 药剂学 Pharmaceutics | 3 | 3 |
| 48 | 48 |
| 3 | 五 | 考试 | ||||||
2412252204 | 药物分析 pharmaceutical Analysis | 3 | 3 |
| 48 | 48 |
| 3 | 五 | 考试 | ||||||
2412252205 | 化学制药工艺学 Pharmaceutical Technology | 3 | 3 |
| 48 | 48 |
| 3 | 五 | 考试 | ||||||
2412262206 | 制药过程安全与环保 Pharmaceutical Process Safety and Environment | 2 | 2 |
| 32 | 32 |
| 3 | 六 | 考试 | ||||||
2412262407 | 制药设备与车间设计 Pharmaceutical equipment and workshop design | 2 | 2 |
| 32 | 32 |
| 2 | 六 | 考试 | ||||||
2412262208 | 药品生产质量管理工程 Quality management engineering of drug production | 2 | 2 |
| 32 | 32 |
| 2 | 六 | 考试 | ||||||
小计 | 21 | 21 |
| 336 | 336 |
|
|
| ||||||||
合计 | 59 | 59 |
| 944 | 928 | 16 |
|
| ||||||||
专 业 教 育 课 程 | 选修 | 专业 提高方向 | 2413112201 | 专业导论 Pharmaceutical Introduction | 1 | 1 |
| 16 | 16 |
| 2 | 一 | 考查 | 专业提高方向需选修10学分,建议优选课程为专业导论、药物合成反应、微生物学、药理学、药物设计学等课程。 | ||
2413152402 | 药物合成反应 Medicine Synthesis Reaction | 2 | 2 |
| 32 | 32 |
| 2 | 五 | 考试 | ||||||
2413162203 | 中药学 | 2 | 2 |
| 32 | 32 |
| 3 | 六 | 考查 | ||||||
2413162204 | 药用生物资源 | 2 | 2 |
| 32 | 32 |
| 3 | 六 | 考查 | ||||||
2413142205 | 高级生物化学 Biological Chemistry | 2 | 2 |
| 32 | 32 |
| 2 | 四 | 考试 | ||||||
2413132206 | 微生物学 Microbiology | 2 | 2 |
| 32 | 32 |
| 2 | 三 | 考试 | ||||||
2413142207 | 细胞生物学 Cell Biology | 2 | 2 |
| 32 | 32 |
| 2 | 四 | 考试 | ||||||
2413142208 | 生理学 Physiology
| 2 | 2 |
| 32 | 32 |
| 2 | 四 | 考试 | ||||||
2413152209 | 药理学 Pharmacology | 3 | 3 |
| 48 | 48 |
| 3 | 五 | 考试 | ||||||
2413162410 | 药物设计学 Drug design | 2 | 2 |
| 32 | 32 |
| 2 | 六 | 考查 | ||||||
2413162211 | 中药制药工程学 Pharmaceutical Engineering of Traditional Chinese Medicine | 2 | 2 |
| 32 | 32 |
| 3 | 六 | 考试 |
| |||||
2413152212 | 化员工物学 Chemical Biology | 2 | 2 |
| 32 | 32 |
| 2 | 五 | 考试 | ||||||
小计 | 10 | 10 |
| 160 | 160 |
|
| |||||||||
专业 应用方向 | 2413272201 | 专业英语与文献检索 Professional English and literature retrieval | 2 | 2 |
| 32 | 32 |
| 2 | 七 | 考试 | 专业应用方向需选修8学分,建议优选课程为专业英语与文献检索、仪器分析与解析、制药分离工程、药事管理学等。 | ||||
2413242202 | 仪器分析与波谱解析 Analysis of Instrument and Spectrum Analysis | 2 | 2 |
| 32 | 32 |
| 2 | 四 | 考试 | ||||||
2413262203 | 制药分离工程 Pharmaceutical separation engineering | 2 | 2 |
| 32 | 32 |
| 3 | 六 | 考试 | ||||||
2413262204 | 医药商品学 | 2 | 2 |
| 32 | 32 |
| 3 | 六 | 考查 | ||||||
2413262205 | 医药市场营销 Marketing of Pharmaceuticals | 2 | 2 |
| 32 | 32 |
| 3 | 六 | 考查 | ||||||
2413272206 | 药事管理学 Pharmaceutical Affairs Law and Regulation | 2 | 2 |
| 32 | 32 |
| 2 | 七 | 考试 | ||||||
2413262207 | 医药企业管理学 Medicine Enterprise Management | 2 | 2 |
| 32 | 32 |
| 3 | 六 | 考查 | ||||||
小计 | 8 | 8 |
| 128 | 128 |
|
|
| ||||||||
专业任选课程 | 2413372201 | 药品知识产权保护理论与实务 TheoryandPractice of Intellectual PropertyProtectionof Pharmaceuticals | 1 | 1 |
| 16 | 16 |
| 2 | 七 | 考查 | 专业任选方向需选修2学分,建议优选课程为天然药物化学。 | ||||
2413372202 | 国内外药事法规 | 1 | 1 |
| 16 | 16 |
| 2 | 七 | 考查 | ||||||
2413372203 | 医药产业发展年度报告 | 1 | 1 |
| 16 | 16 |
| 2 | 七 | 考查 | ||||||
2423162213 | 细胞工程 Cell Engineering | 2 | 2 |
| 32 | 32 |
| 2 | 六 | 考试 | ||||||
2423152210 | 生物制药工艺学 Biopharmaceutical Technology | 2 | 2 |
| 32 | 32 |
| 2 | 五 | 考试 | ||||||
2433142224 | 天然药物化学 Natural Pharmaceutical Chemistry | 2 | 2 |
| 32 | 32 |
| 2 | 四 | 考试 | ||||||
2423162202 | 基因工程制药 Genetic Engineering Pharmaceuticals | 2 | 2 |
| 32 | 32 |
| 2 | 六 | 考试 | ||||||
2413382204 | 药学前沿学术讲座 Academic Lectures of Pharmacy Frontier | 1 | 1 |
| 16 | 16 |
| 2 | 一~八 | 考查 | ||||||
小计 | 2 | 2 |
| 32 | 32 |
|
|
| ||||||||
合计 | 20 | 20 |
| 320 | 320 |
|
|
| ||||||||
微专业选修 | 课程编号、课程名称,由员工自主选修的微专业在教务系统内自动生成。 |
|
|
|
|
|
|
| 微专业课程模块,由员工自主选修,不计入主修专业总学分、学时。修满微专业合格课程的,由微专业开设高校颁发证书。 | |||||||
小计 |
|
|
|
|
|
|
| |||||||||
实 践 教 学 | 必修 | 基础 实践 | 2414152201 | 劳动教育与实践 Labor education and practice | 1 |
| 1 | 32 |
| 32 |
| 五 | 考查 |
| ||
2414122202 | 无机及分析化学(实验) Experiments of Inorganic and Analytica Chemistry | 1 |
| 1 | 32 |
| 32 | 4 | 二 | 考试 | ||||||
1104122207 | 大学物理II(实验) Experiments of College Physics II | 0.5 |
| 0.5 | 16 |
| 16 | 4 | 二 | 考试 | ||||||
2414132203 | 有机化学(实验) Experiments of Organic Chemistry | 1 |
| 1 | 32 |
| 32 | 4 | 三 | 考试 | ||||||
2414132204 | 生物化学(实验) Experiment of Biochemistry | 1.5 |
| 1.5 | 48 |
| 48 | 4 | 三 | 考试 | ||||||
2414132205 | 微生物学(实验) Experiment of Microbiology | 1.5 |
| 1.5 | 48 |
| 48 | 4 | 三 | 考试 | ||||||
2414142206 | 化工原理(实验) Experiments of Chemical Engineering Principle | 1 |
| 1 | 32 |
| 32 | 4 | 四 | 考试 | ||||||
小计 | 7.5 |
| 7.5 | 240 |
| 240 |
| |||||||||
专业 实践 | 2414252207 | 药物分析(实验) Experiments of Pharmaceutical Analysis | 1 |
| 1 | 32 |
| 32 | 4 | 五 | 考试 | |||||
2414252208 | 药物合成反应(实验) Experiments of Medicine Synthesis Reaction | 1.5 |
| 1.5 | 48 |
| 48 | 4 | 五 | 考试 | ||||||
2414262209 | 药剂学(实验) Experiments of Pharmaceutics | 1.5 |
| 1.5 | 48 |
| 48 | 4 | 六 | 考试 | ||||||
2414252210 | 药理学(实验) Experiments of Pharmacology | 1.5 |
| 1.5 | 48 |
| 48 | 4 | 五 | 考试 | ||||||
2414252211 | 化工原理(课程设计) Design course of chemical engineering principles | 1 |
| 1 | 1周 |
| 1周 |
| 五 | 考试 | ||||||
2414262212 | 制药设备与车间设计(课程设计) Design course design of pharmaceutical equipment and workshop | 4 |
| 4 | 4周 |
| 3周 |
| 六 | 考试 | ||||||
2414262213 | 生产见习 Production Trainee | 1 |
| 1 | 1周 |
| 1周 |
| 六 | 考查 | ||||||
小计 | 11.5 |
| 11.5 | 176+6周 |
| 176+6周 |
| |||||||||
综合 实践 | 2414272214 | 毕业实习 Graduation Practice | 8 |
| 8 | 8周 |
|
|
| 七~八 | 考查 | |||||
2414272215 | 第二课堂 Second Class | 3 |
| 3 |
|
|
|
| 八 | 考查 | ||||||
2414282416 | 毕业论文(设计) Graduation Thesis(Design) | 12 |
| 12 | 12周 |
|
|
| 七~八 | 考查 | ||||||
小计 | 23 |
| 23 | 20周 |
|
|
| |||||||||
选修 | 2414262217 | 员工创新创业实践 Innovation and Entrepreneurship Practice of Students | 1 |
|
|
|
|
|
|
|
| |||||
2414272218 | 社会实践 Social Practice | 1 |
|
|
|
|
|
|
|
| ||||||
小计 |
|
|
|
|
|
|
| |||||||||
合计 | 42 |
| 42 | 416+26周 |
|
|
| |||||||||
总计 | 170 |
|
| 2528+26周 |
|
|
| |||||||||
六、主要课程(教学环节)与毕业要求对应矩阵(见表3)
表3 主要课程(教学环节)与毕业要求对应矩阵
毕业要求 | 毕业要求具体指标点 | 主要课程(教学活动) | 考核方式 | |
主要课程(教学活动)名称 | 权重值 | |||
1.工程知识 | 1.1具备扎实的数学和工程学知识,可用于制药工程问题的表述,能够针对具体的对象建立数学模型并进行求解; | 高等数学(一) | 0.3 | 考试 |
高等数学(二) | 0.3 | 考试 | ||
线性代数 | 0.2 | 考试 | ||
工程制图与CAD | 0.2 | 考试 | ||
1.2 具备扎实的自然科学知识,可用于推演、分析制药工程相关问题 | 物理化学 | 0.2 | 考试 | |
无机与分析化学 | 0.2 | 考试 | ||
有机化学 | 0.2 | 考试 | ||
大学物理 | 0.2 | 考试 | ||
生物化学 | 0.2 | 考试 | ||
1.3能够将数学、自然科学、工程基础和专业知识用于制药工程复杂工程问题解决方案的比较与综合 | 化工原理 | 0.2 | 考试 | |
药物化学 | 0.2 | 考试 | ||
药物分析 | 0.2 | 考试 | ||
药剂学 | 0.2 | 考试 | ||
制药工程自动化技术 | 0.2 | 考试 | ||
2.问题分析 | 2.1 能够识别和判断制药工程问题的关键环节和参数,并能正确表达制药复杂工程问题 | 物理化学 | 0.3 | 考试 |
制药过程自动化技术 | 0.3 | 考试 | ||
化工原理 | 0.2 | 考试 | ||
无机及分析化学 | 0.2 | 考试 | ||
2.2 理解制药工程问题存在多种解决方案,能够通过文献研究,进行分析和比较,寻求可能的解决方案 | 化学制药工艺学 | 0.4 | 考试 | |
专业英语与文献检索 | 0.2 | 考试 | ||
毕业设计(论文) | 0.2 | 考查 | ||
2.3 能够运用制药工程基本原理,分析制药复杂工程问题的影响因素,论证解决方案的合理性 | 制药设备与车间设计 | 0.3 | 考试 | |
药物分析 | 0.2 | 考试 | ||
制药分离工程 | 0.2 | 考查 | ||
药剂学 | 0.15 | 考试 | ||
微生物学 | 0.15 | 考查 | ||
3.设计/开发解决方案 | 3.1能够掌握制药工程设计和产品开发全周期、全流程的基本设计/开发方法和技术,了解影响设计目标和技术方案的各种因素 | 药剂学 | 0.2 | 考试 |
制药设备与车间设计 | 0.3 | 考试 | ||
制药分离工程 | 0 | 考查 | ||
生产见习 | 0.2 | 考查 | ||
3.2 能够对制药复杂工程问题设计解决方案,并对方案进行综合与评价,尝试进行改进和优化,体现解决方案的创新性 | 毕业设计(论文) | 0.2 | 考查 | |
药物化学 | 0.3 | 考试 | ||
药物合成反应 | 0.3 | 考查 | ||
化学制药工艺学 | 0.2 | 考试 | ||
3.3能够在制药单元、工艺流程和药物开发与设计中综合考虑社会、健康、安全、法律、文化以及环境等因素 | 制药设备与车间设计课程设计 | 0.4 | 考试 | |
制药过程安全与环保 | 0.3 | 考查 | ||
实验室安全教育 | 0.3 | 考查 | ||
4.研究 | 4.1 能够综合运用自然科学和制药工程学等的基本原理和方法,对工艺流程设计和质量控制等制药复杂工程问题进行分析,选取研究路线,确定实验方案 | 药物合成反应 | 0.2 | 考查 |
化学制药工艺学 | 0.3 | 考试 | ||
药物分析 | 0.3 | 考试 | ||
4.2 能够根据实验方案,构建实验系统,安全进行实验,正确采集数据 | 药物合成反应实验 | 0.2 | 考试 | |
药物分析实验 | 0.2 | 考试 | ||
药剂学实验 | 0.2 | 考试 | ||
微生物学实验 | 0.2 | 考试 | ||
药理学实验 | 0.2 | 考试 | ||
4.3 能够对实验结果进行分析和解释,并通过信息综合得到合理有效的结论 | 无机及分析化学实验 | 0.2 | 考试 | |
大学物理实验II | 0.2 | 考试 | ||
有机化学实验 | 0.2 | 考试 | ||
化工原理实验 | 0.2 | 考试 | ||
生物化学实验 | 0.2 | 考试 | ||
5.使用现代工具 | 5.1 了解制药工程专业常用的现代仪器、工具和软件的原理和方法,并理解其优势和局限性 | 工程制图与CAD | 0.3 | 考试 |
制药工程自动化技术 | 0.3 | 考试 | ||
仪器分析与波谱解析 | 0.4 | 考试 | ||
5.2 能够根据不同的现代工具的优势和局限性,合理选择和使用合适的工具和方法进行制药复杂工程问题的分析、计算和设计 | 专业英语与文献检索 | 0.3 | 考查 | |
药物设计学 | 0.3 | 考查 | ||
制药设备与车间设计 | 0.4 | 考试 | ||
5.3能够针对制药领域复杂工程问题,选择与使用现代仪器、流程模拟软件等工具实现模拟、预测等,并理解其优越性和局限性 | 制药分离工程 | 0.3 | 考查 | |
仪器分析与波谱解析 | 0.35 | 考查 | ||
工程制图与CAD | 0.35 | 考试 | ||
6.工程与社会 | 6.1能够了解制药工程相关领域的技术标准体系、知识产权、产业政策及法律法规,理解不同文化背景对制药工程实践活动的影响 | 药物分析 | 0.3 | 考试 |
制药工程专业导论 | 0.2 | 考查 | ||
药品生产质量管理工程 | 0.3 | 考试 | ||
微生物学 | 0.2 | 考查 | ||
6.2 能分析和评价制药工程相关领域工程实践活动对社会、健康、安全、法律、文化的影响,并理解其应承担的责任 | 药品生产质量管理工程 | 0.3 | 考查 | |
制药过程安全与环保 | 0.3 | 考试 | ||
生产实习 | 0.2 | 考查 | ||
制药安全工程概论 | 0.2 | 考查 | ||
7.环境和可持续发展 | 7.1理解环境保护、可持续发展的内涵和意义,具有环境保护和可持续发展意识 | 形势与政策 | 0.2 | 考试 |
毕业实习 | 0.4 | 考查 | ||
制药过程安全与环保 | 0.4 | 考试 | ||
7.2能够站在环境保护和可持续发展的角度思考制药工程实践的可持续性,评价制药产品周期中可能对人类和环境造成的损害和隐患 | 制药设备与车间设计 | 0.3 | 考查 | |
生物化学 | 0.3 | 考试 | ||
药理学 | 0.4 | 考查 | ||
8.职业规范 | 8.1 具有良好的人文素养、思辨能力和科学精神;理解社会主义核心价值观、具有推动民族复兴和社会进步的责任感 | 思想道德与法治 | 0.2 | 考试 |
马克思主义基本原理 | 0.2 | 考试 | ||
毛泽东思想和中国特色社会主义理论体系概论 | 0.2 | 考试 | ||
习近平新时代中国特色社会主义思想概论 | 0.2 | 考试 | ||
中国近代史纲要 | 0.1 | 考试 | ||
“四史”教育 | 0.1 | 考试 | ||
8.2 树立良好的制药工程职业道德和规范,能在制药生产实践活动中遵守,并理解制药工程师在公众安全、健康、福祉及环保中的责任并自觉履行 | 生产见习 | 0.2 | 考查 | |
药品生产质量管理工程 | 0.4 | 考查 | ||
毕业实习 | 0.4 | 考查 | ||
9.个人和团队 | 9.1理解个人与团队的关系,能够与其他学科背景的团队成员开展有效沟通,合作共事 | 化工原理课程设计 | 0.3 | 考查 |
第二课堂 | 0.3 | 考试 | ||
制药设备与车间设计课程设计 | 0.4 | 考查 | ||
9.2 能够胜任团队成员或团队负责人的角色与责任,独立或合作开展工作,或能够组织、协调和指挥团队开展工作 | 药事管理学 | 0.3 | 考查 | |
化工原理课程设计 | 0.2 | 考试 | ||
毕业实习 | 0.3 | 考查 | ||
生产见习 | 0.2 | 考查 | ||
9.3 达到国家规定的大员工体质健康标准,具有健康的体魄、良好的心理素质以及健康向上的审美观。 | 劳动教育与实践 | 0.2 | 考试 | |
军事理论与训练 | 0.2 | 考试 | ||
公共体育 | 0.2 | 考试 | ||
老员工心理健康教育 | 0.2 | 考试 | ||
公共艺术课程 | 0.2 | 考试 | ||
10.沟通 | 10.1 能够就制药工程复杂工程问题,以口头、文稿、图表等方式,准确、清晰表达自己的观点,并理解与业界同行和社会公众交流的差异性,分别进行有效沟通和交流 | 化工原理课程设计 | 0.2 | 考试 |
制药设备与车间设计课程设计 | 0.4 | 考查 | ||
毕业论文(设计) | 0.4 | 考查 | ||
10.2 具有一定的外语口头及书面表达能力,对制药工程及相关领域国际发展趋势、研究热点、文化差异有基本了解,能够在跨文化背景下进行有效沟通和交流 | 大学外语 | 0.5 | 考查 | |
专业英语与文献检索 | 0.5 | 考查 | ||
11.项目管理 | 11.1 理解制药工程项目流程及成本构成,掌握工程项目管理原理与经济决策方法 | 制药设备与车间设计课程设计 | 0.2 | 考试 |
药品生产质量管理工程 | 0.3 |
| ||
药物合成反应 | 0.2 | 考试 | ||
药事管理学 | 0.3 | 考试 | ||
11.2 能够在制药工程及其相关的多学科环境中,应用工程管理原理和经济决策方法评价、选择和优化解决方案 | 毕业实习 | 0.3 | 考试 | |
药事管理学 | 0.2 | 考试 | ||
毕业论文(设计) | 0.3 | 考查 | ||
化学制药工艺学 | 0.2 | 考查 | ||
12.终身学习 | 12.1 清晰认识行业和社会发展趋势及未来职业发展面临的挑战,具有自主学习和终身学习意识和思维 | 制药工程专业导论 | 0.2 | 考查 |
老员工职业生涯规划与就业指导 | 0.3 | 考查 | ||
第二课堂 | 0.3 | 考试 | ||
专业英语与文献检索 | 0.2 | 考查 | ||
12.2能够具有自主学习的能力,包括对制药过程中技术问题的理解能力,归纳总结的能力和提出问题的能力等 | 毕业实习 | 0.3 | 考查 | |
毕业论文(设计) | 0.4 | 考试 | ||
第二课堂 | 0.3 | 考查 | ||
七、专业课程设置(见表4)
表4 专业课程设置
课程 性质 | 课程 模块 | 课程 编号 | 课程名称 | 先修课程 |
专 业 教 育 必 修 课 程 | 学科基础 课程 | 1002112201 | 高等数学(一级,上) | 无 |
1002122201 | 高等数学(一级,下) | 高等数学(一级,上) | ||
1002132201 | 线性代数 | 高等数学 | ||
1002132202 | 概率论与数理统计 | 高等数学 | ||
2412112201 | 无机及分析化学 | 无 | ||
2412122202 | 有机化学 | 无机与分析化学 | ||
1102122203 | 大学物理Ⅱ | 无 | ||
2412152403 | 工程制图与CAD | 无 | ||
2412132404 | 物理化学 | 大学物理II | ||
2412132405 | 生物化学 | 有机化学 | ||
241214206 | 制药过程自动化技术 | 无 | ||
2412132407 | 实验室安全教育 | 无 | ||
专业核心 课程 | 2412242201 | 化工原理 | 无 | |
2412252202 | 药物化学 | 有机化学 | ||
2412252203 | 药剂学 | 物理化学 | ||
2412252204 | 药物分析 | 无机及分析化学 | ||
2412252205 | 化学制药工艺学 | 有机化学 | ||
2412262206 | 制药过程安全与环保 | 药物合成反应 | ||
2412262407 | 制药设备与车间设计 | 药剂学 | ||
2412262208 | 药品生产质量管理工程 | 药物化学 | ||
专 业 教 育 选 修 课 程 | 专业提高方向 | 2413112201 | 专业导论 | 无 |
2413152402 | 药物合成反应 | 有机化学 | ||
2413162203 | 中药学 | 无 | ||
2413162204 | 药用生物资源 | 无 | ||
2413142205 | 高级生物化学 | 生物化学 | ||
2413132206 | 微生物学 | 生物化学 | ||
2413142207 | 细胞生物学 | 生物化学 | ||
2413142208 | 生理学 | 无 | ||
2413152209 | 药理学 | 生物化学 | ||
2413162410 | 药物设计学 | 药物化学 | ||
2413162211 | 中药制药工程学 | 药剂学 | ||
2413152212 | 化员工物学 | 生物化学 | ||
专业应用 方向 | 2413272201 | 专业英语与文献检索 | 大学外语 | |
2413242202 | 仪器分析与波谱解析 | 无极及分析化学 | ||
2413262203 | 制药分离工程 | 药物合成反应 | ||
2413262204 | 医药商品学 | 无 | ||
2413262205 | 医药市场营销 | 无 | ||
2413272206 | 药事管理学 | 药品生产质量管理工程 | ||
2413262207 | 医药企业管理学 | 药品生产质量管理工程 | ||
专业任选 课程 | 2413372201 | 药品知识产权保护理论与实务 | 无 | |
2413372202 | 国内外药事法规 | 药品生产质量管理规范 | ||
2413372203 | 医药产业发展年度报告 | 无 | ||
2423362213 | 细胞工程 | 无 | ||
2423152210 | 生物制药工艺学 | 无 | ||
2433142224 | 天然药物化学 | 无 | ||
2423142202 | 基因工程制药 | 无 | ||
2413382204 | 药学前沿学术讲座 | 无 |
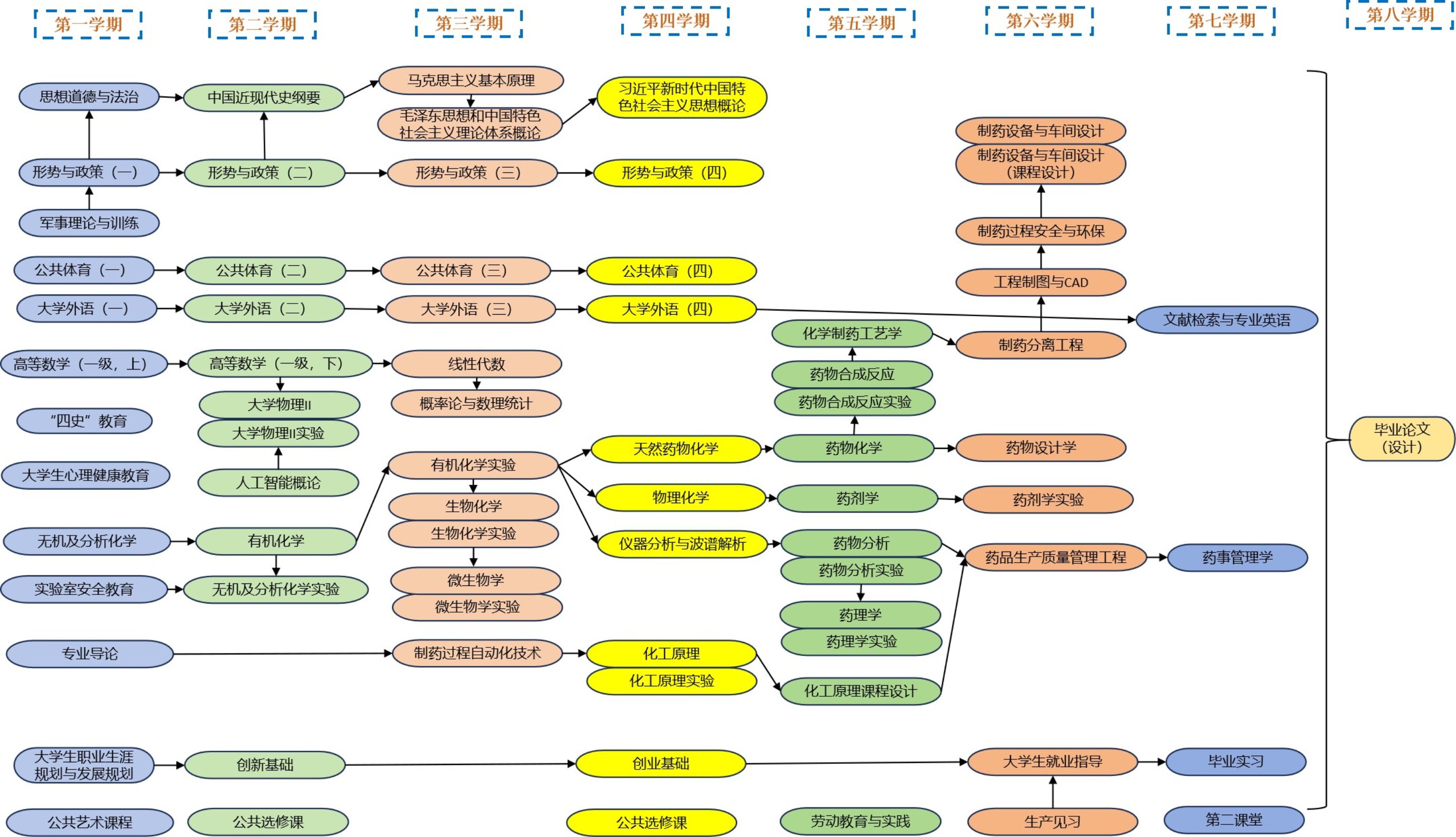
课程先行后续关系图

八、各类课程的学时、学分统计(见表5)
表5 各类课程的学时、学分统计
课程类别 | 课程性质 | 课程模块 | 学时 | 学分 | 学分比例 | |
通识 教育 课程 | 通识教育必修课程 |
| 768(其中,理论课堂教学552学时,实践教学216学时,不含军事技能训练2周) | 44(含实践12) | 25.9% | |
通识教育选修课程 |
| 96 | 6 | 3.5% | ||
专业 教育 课程 | 专业教育必修课程 | 学科基础课程 | 592 | 37 | 21.7% | |
专业核心课程 | 336 | 21 | 12.4% | |||
专业教育选修课程 |
| 320 | 20 | 11.8% | ||
实践 教学 | 必修 | 通识教育课程实践 | 216 | 12 | 非独立设课实践学分比例 7.0% | 31.7% |
基础实践 | 240 | 7.5 | 独立设课实践学分比例 24.7% | |||
专业实践 | 176+6周 | 11.5 | ||||
综合实践 | 20周 | 23 | ||||
合计 | 2528+26周 | 170 | 100%(不含非独立设课实践学分比例) | |||
九、其他说明
表6 建议修读学分学期分配表
学年 | 一 | 二 | 三 | 四 | 合计 | ||||
学期 | 1 | 2 | 3 | 4 | 5 | 6 | 7 | 8 | |
建议修读学分 | 26.5 | 28 | 25.5 | 20.5 | 21.5 | 21 | 15 | 12 | 170 |
专业负责人: 教学经理: 公司教授委员会主任: 经理:
教务处负责人: 分管教学董事长: